Solved [Solution Given] Not receiving NX after voting

Discussion in 'Closed' started by MrJesseD, Sep 26, 2020.

  1. MrJesseD
    Offline

    MrJesseD Member

    Joined:
    Aug 8, 2017
    Messages:
    7
    Likes Received:
    3
    Gender:
    Male
    Country Flag:
    IGN:
    MrJesseD
    Dear Technical staff,

    This is day 2 of me not being able to vote on my main account, however my secondary account has been able to vote both days. Both times I have tried my main account first.
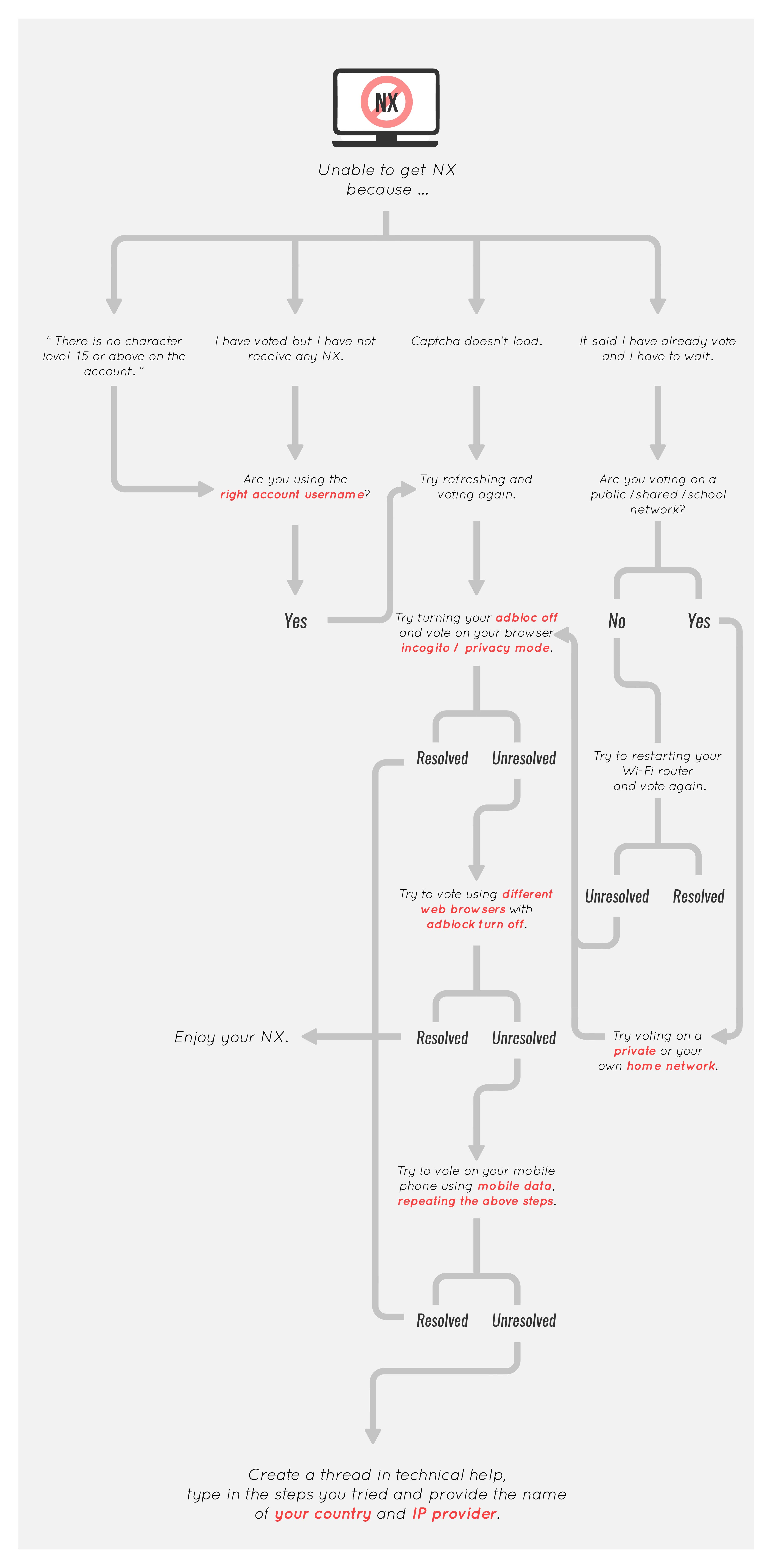
    I have followed the steps of the attached flowchart. (found in this thread: https://royals.ms/forum/threads/troubleshooting-voting-issues.140129/ )

    I am sure I used the right username, I have tried multiple browsers; Chrome, firefox, Microsoft Edge. All incognito and with adblockers off. I have also tried using my mobile data, but no luck.
    I know that when I use one account on Wi-Fi, that the other account has to vote on mobile data.

    According to the chart I am supposed to create this thread with my country and ISP, so here it is:
    Country: The Netherlands
    ISP: T-Mobile Thuis BV
     

    Attached Files:

  2. Sen
    Offline

    Sen Donator

    Joined:
    Jul 14, 2016
    Messages:
    2,363
    Likes Received:
    30,630
    Location:
    Shoutbox
    IGN:
    Sentenial
    Hello, are you having the issue where after completing the CAPTCHA the loading wheel spins indefinitely? If so, I'd try the following:

     
  3. MrJesseD
    Offline

    MrJesseD Member

    Joined:
    Aug 8, 2017
    Messages:
    7
    Likes Received:
    3
    Gender:
    Male
    Country Flag:
    IGN:
    MrJesseD
    No, I am able to do the CAPTCHA. After doing the CAPTCHA it says I've already voted. Sometimes I have to do the CAPTCHA twice because it takes so long loading.
     
  4. Basically_memes
    Offline

    Basically_memes Donator

    Joined:
    Sep 9, 2020
    Messages:
    345
    Likes Received:
    617
    Gender:
    Male
    Location:
    Head B
    Country Flag:
    IGN:
    Bushki
    Level:
    200
    Guild:
    Playboys
    I voted today but I went to my account and there is no NX received, when I go back it said that I already voted. This was my first issue with the voting system.
     
  5. Dave Deviluke
    Offline

    Dave Deviluke Forum Moderator

    Joined:
    Oct 5, 2017
    Messages:
    13,880
    Likes Received:
    13,119
    Gender:
    Male
    Location:
    MapleRoyals Discord
    Country Flag:
    IGN:
    DaveDeviluke
    Level:
    70
  6. MrJesseD
    Offline

    MrJesseD Member

    Joined:
    Aug 8, 2017
    Messages:
    7
    Likes Received:
    3
    Gender:
    Male
    Country Flag:
    IGN:
    MrJesseD
    It is working for me. I have done nothing differently from back then.. But it works, which is great!
     
  7. Basically_memes
    Offline

    Basically_memes Donator

    Joined:
    Sep 9, 2020
    Messages:
    345
    Likes Received:
    617
    Gender:
    Male
    Location:
    Head B
    Country Flag:
    IGN:
    Bushki
    Level:
    200
    Guild:
    Playboys
  8. Dave Deviluke
    Offline

    Dave Deviluke Forum Moderator

    Joined:
    Oct 5, 2017
    Messages:
    13,880
    Likes Received:
    13,119
    Gender:
    Male
    Location:
    MapleRoyals Discord
    Country Flag:
    IGN:
    DaveDeviluke
    Level:
    70
    The NX will only get credited when the vote is verified by Gtop100, with the message "thank you for voting"
     
  9. Basically_memes
    Offline

    Basically_memes Donator

    Joined:
    Sep 9, 2020
    Messages:
    345
    Likes Received:
    617
    Gender:
    Male
    Location:
    Head B
    Country Flag:
    IGN:
    Bushki
    Level:
    200
    Guild:
    Playboys
    When I went to vote at first I went back to see and it said "already voted for the day", but I didn't get any nx, I waited for message and green check mark on top.
     
  10. Dave Deviluke
    Offline

    Dave Deviluke Forum Moderator

    Joined:
    Oct 5, 2017
    Messages:
    13,880
    Likes Received:
    13,119
    Gender:
    Male
    Location:
    MapleRoyals Discord
    Country Flag:
    IGN:
    DaveDeviluke
    Level:
    70
    If it days already voted for the day despite not voting yet, have to try vote again

    The timings on gtop100 are not 100% accurate
     
  11. nomar
    Offline

    nomar Member

    Joined:
    Sep 23, 2020
    Messages:
    5
    Likes Received:
    0
    Gender:
    Male
    Country Flag:
    IGN:
    nomar
    Level:
    30
    Voted today but did not receive any nx cash. Right name, captcha working fine but no cash...
     

Share This Page